首 页
贺院概况
学校简介
现任学校领导
校徽校训校旗
历史沿革
美丽校园
新闻中心
学校要闻
新闻简讯
科教之光
媒体贺院
微贺院
清廉学校
主题教育
八秩校庆
机构设置
部门
教学单位
教辅部门
科研机构
学术科研
科研处
食品科学与工程技术研究院
南岭民族走廊研究院
教育教学
研究生教育
本科生教育
继续教育
国际教育
招生就业
研究生招生
本科生招生
就业服务网
公共服务
校友天地
人才招聘
首 页
学校简介
现任学校领导
校徽校训校旗
历史沿革
美丽校园
贺院概况
学校要闻
新闻简讯
科教之光
媒体贺院
微贺院
清廉学校
主题教育
八秩校庆
新闻中心
部门
教学单位
教辅部门
科研机构
机构设置
科研处
食品科学与工程技术研究院
南岭民族走廊研究院
学术科研
研究生教育
本科生教育
继续教育
国际教育
教育教学
研究生招生
本科生招生
就业服务网
招生就业
公共服务
校友天地
人才招聘
首 页
新闻中心
正文
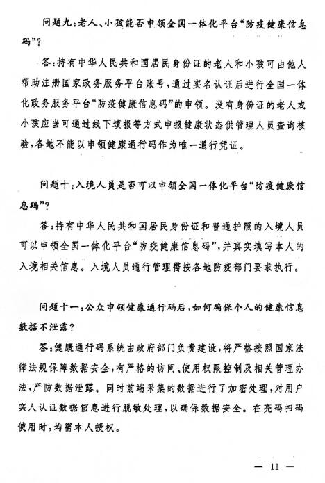
转发国务院应对新型冠状病毒肺炎疫情联防联控机制关于做好健康通行码“一码通行”宣传推广相关工作的通知
发布时间:2020年04月03日
浏览量:次
( 编辑:董治安
上一条:致海外留学生的一封信
下一条:桂新冠防指办〔2020〕72 号:关于进一步做好广西健康码转码工作的通知
扫一扫分享本页