首 页
贺院概况
学校简介
现任学校领导
校徽校训校旗
历史沿革
美丽校园
新闻中心
学校要闻
新闻简讯
科教之光
媒体贺院
微贺院
清廉学校
主题教育
八秩校庆
机构设置
部门
教学单位
教辅部门
科研机构
学术科研
科研处
食品科学与工程技术研究院
南岭民族走廊研究院
教育教学
研究生教育
本科生教育
继续教育
国际教育
招生就业
研究生招生
本科生招生
就业服务网
公共服务
校友天地
人才招聘
首 页
学校简介
现任学校领导
校徽校训校旗
历史沿革
美丽校园
贺院概况
学校要闻
新闻简讯
科教之光
媒体贺院
微贺院
清廉学校
主题教育
八秩校庆
新闻中心
部门
教学单位
教辅部门
科研机构
机构设置
科研处
食品科学与工程技术研究院
南岭民族走廊研究院
学术科研
研究生教育
本科生教育
继续教育
国际教育
教育教学
研究生招生
本科生招生
就业服务网
招生就业
公共服务
校友天地
人才招聘
首 页
新闻中心
正文
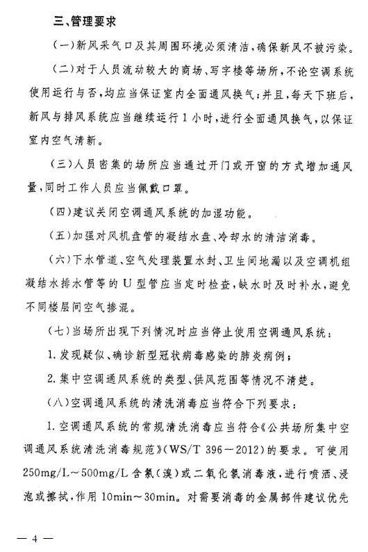
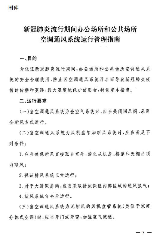
桂新冠防指〔2020〕150号:关于加强新冠肺炎流行期间办公场所和公共场所空调通风系统运行管理的通知
发布时间:2020年05月09日
浏览量:次
( 编辑:董治安
上一条:桂新冠防指〔2020〕154号:关于印发广西常态化疫情防控公众科学佩戴口罩指引的通知
下一条:桂新冠防指〔2020〕145号:关于动态调整新冠肺炎疫情重点地区范围进一步做好疫情输入防控工作的通知
扫一扫分享本页